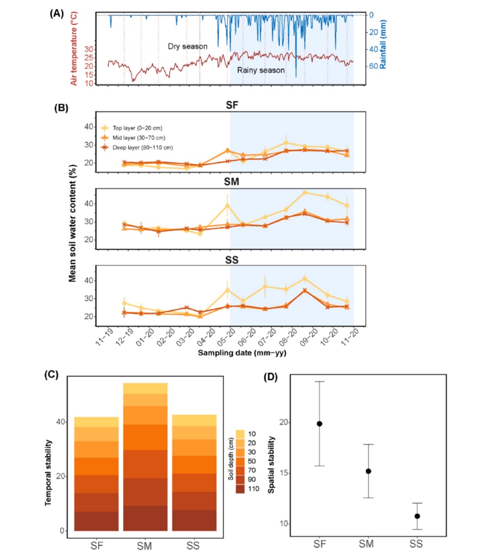
土壤水分是衡量地表水可利用性的重要关键指标,是植物生长、植被恢复、土壤侵蚀等过程的重要影响因素,在地球水循环过程中扮演着关键角色,连接着降水、蒸发、储存、运移、径流等各个环节。受降水格局、径流、植被、地质-地形、土壤类型、气候及干扰等自然、人为作用和过程的控制,导致了土壤水分在不同时空尺度上存在着极大的异质性,其中大尺度主要受控于降雨、蒸发格局等,而小尺度则决定于地形、根系、土壤状况等。然而,有关热带山地森林不同生境条件下土壤水分时空稳定性及土壤水分入渗-运移方面的研究仍有待深入。
中国科学院西双版纳热带植物园(简称“版纳植物园”)生态水文研究组博士生邹鑫,在导师刘文杰、Buchmann Nina(ETH Zurich, Switzerland)等指导下分析了西双版纳热带雨林不同坡度生境下的土壤水分动态变化-稳定性、土壤水分入渗时空变化特征。结果表明:与平地、陡坡生境相比,由于山地缓坡生境土壤的丰富植物根系、土壤有机质含量、较优土壤物理特性,其维持着较高、较稳定的土壤湿度;土壤物理特性(容重、毛管持水等)对土壤湿度的影响在年水平上均为显著,其中沙粒含量的影响仅在干季比较显著,而土壤有机质和植物细根的影响在干季、雨季均较为显著;人工模拟降雨的实验表明,由于山地缓坡土壤具有的水分侧流、优先流、一致性的土壤水分流,其水分入渗方式均比平地、陡坡生境的土壤入渗方式平稳,具有较强的土壤水分维持能力;线性混合模型的模拟表明,山坡的坡度和降雨格局的交互作用显著影响着土壤水分的入渗方式和运移形式。基于以上结果,该研究进一步强调了在热带地区的森林管理、恢复和保护过程中需注重山地地形不同坡位的重要性,其中山地缓坡位应是森林生态系统的优先恢复区。
相关结果以Edaphic and climatic effects on soil water dynamics and infiltration patterns in tropical rainforests为题,发表在Geoderma期刊上。该研究得到了版纳植物园“十四五”规划、国家基金、云南省基金-重点、国家留学基金-联培项目等资助,感谢版纳植物园公共技术中心、版纳生态站的帮助。

不同坡位环境因子、土壤湿度及其时空稳定性
